コンテンツへスキップ
ナビゲーションに移動
HOME
学校紹介
校長メッセージ
校名・校章・校訓・沿革
総合学科(系列紹介)
びぜんのまち活性化プロジェクト
学校紹介動画
制服紹介
その他
学校生活
部活動
年間行事
施設紹介
購買情報
BLOG
進路実績
令和7年度 合格者数一覧
令和6年度 合格者数一覧
令和5年度 合格者数一覧
令和4年度 合格者数一覧
進路状況(過去5年分)
中学生の方へ
オープンスクール・学校説明会
スクールガイド
スクールポリシー
入試情報
令和7年度 通学費の支援について(備前市)
卒業生の方へ
各種証明書
備前緑陽高等学校 同窓会
備前東高等学校 同窓会
教育実習
ふるさと岡山”学び舎”環境整備事業
在校生・保護者の方へ
年間行事予定
非常時の臨時処置
電話対応について
治癒証明書等
学校経営計画書
校内ルール
部活動に係る活動方針
いじめ防止基本方針
学校評価 (R8.3.19更新)
学校運営協議会
生徒の記録
生成AIの利用について
個人情報の取扱いについて
同時双方向型遠隔授業について
個人情報の取扱いについて
HOME
在校生・保護者の方へ
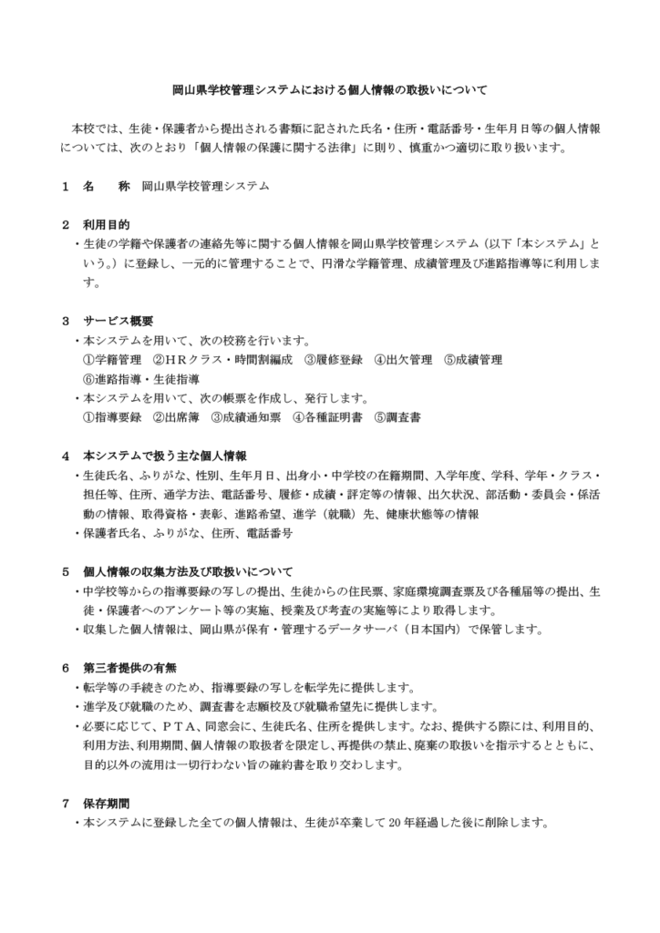
個人情報の取扱いについて
ダウンロードは
こちら
から(PDFファイル、162KB)
MENU
HOME
学校紹介
校長メッセージ
校名・校章・校訓・沿革
総合学科(系列紹介)
びぜんのまち活性化プロジェクト
学校紹介動画
制服紹介
その他
学校生活
部活動
年間行事
施設紹介
購買情報
BLOG
進路実績
令和7年度 合格者数一覧
令和6年度 合格者数一覧
令和5年度 合格者数一覧
令和4年度 合格者数一覧
進路状況(過去5年分)
中学生の方へ
オープンスクール・学校説明会
スクールガイド
スクールポリシー
入試情報
令和7年度 通学費の支援について(備前市)
卒業生の方へ
各種証明書
備前緑陽高等学校 同窓会
備前東高等学校 同窓会
教育実習
ふるさと岡山”学び舎”環境整備事業
在校生・保護者の方へ
年間行事予定
非常時の臨時処置
電話対応について
治癒証明書等
学校経営計画書
校内ルール
部活動に係る活動方針
いじめ防止基本方針
学校評価 (R8.3.19更新)
学校運営協議会
生徒の記録
生成AIの利用について
個人情報の取扱いについて
同時双方向型遠隔授業について
PAGE TOP